
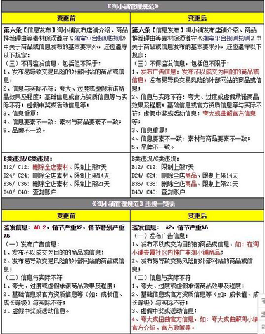
淘宝发布了淘小铺管理规范变更公示通知。规则变更将于2020年2月11日正式生效。
依照通知,此次规则变更主要包括:滥发信息的“信息与实际不符”条款中新增“夸大或曲解官方信息”的情形;取消“滥发信息”扣A0.2分,仅保留“
,情节严重A6”;
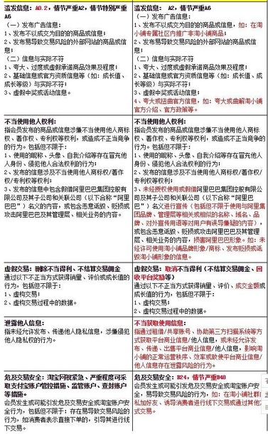
此外,违规一览表中还将细化如下情形:
(1)滥发信息的“信息与实际不符”:新增禁止“在淘小铺专属社区内推广非淘小铺商品”和禁止夸大或曲解“淘小铺官方介绍、官方政策等”;
(2)不当使用他人权利:明确禁止“未经许可使用淘小铺品牌形象/商标、发布贬损或诋毁淘小铺形象的信息”;
(3)泄露他人信息扩充为不当获取使用信息;
(4)危及交易安全:由“市场管理”调整为“严重违规”,每次扣B24分,情节严重每次扣B48分;新增禁止“在淘小铺社群内私加好友、诱导消费者进行线下交易或通过其他方式交易”。
据悉,淘小铺是阿里巴巴推出的“一键创业”平台,定位“人人可参与的社区化电商”,采用S2B2C模式、以个人淘宝账号升级掌柜来开设个人创业小铺,店主可邀请好友一起创业开店。去年12月,淘小铺宣布在经过半年测试后正式上线。据了解,淘小铺的用户中有一半来自三到六线城市,正式上线时已有近百万人开通淘小铺。


发布时间:2020-4-1 17:13
18903次阅读






