
各位亲爱的商家:
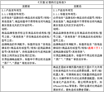
为进一步规范天猫3C数码商品的发布及图片要求,避免造成消费者混淆和误解,特修订《天猫3C数码行业标准》。
此次规则变更于2019年3月5日进行公示通知,将于2019年3月12日正式生效。

发布时间:2019-3-6 17:23
18788次阅读摘要
各位亲爱的商家: 为进一步规范天猫3C数码商品的发布及图片要求,避免造成消费者混淆和误解,特修订《天猫3C数码行业标准》。 此次规则变更于2019年3月5日进行公示通知,将于2019年3月12日正式生效。......

各位亲爱的商家:
为进一步规范天猫3C数码商品的发布及图片要求,避免造成消费者混淆和误解,特修订《天猫3C数码行业标准》。
此次规则变更于2019年3月5日进行公示通知,将于2019年3月12日正式生效。

-下一篇阅读-
天猫家居用品主图视频怎么拍,转化才能高?
-热门关注-
-更多热门文章-
发布日期:2025-08-06
发布日期:2023-10-24
发布日期:2023-10-24
发布日期:2023-10-19
发布日期:2023-09-22