
俗话说,没有规则不成方圆。为了规范卖家的行为,淘宝设置了相关违规扣分规则, 如果商家一旦违规,那么就会得到相应的出处罚,严重违规最高扣48分/次,不用说,这必然会影响到店铺后期的发展,所以作为淘宝卖家要知道这些规则怎么玩,这样才能避免出错。因此,就有了下面2018年淘宝各项违规扣分汇总!
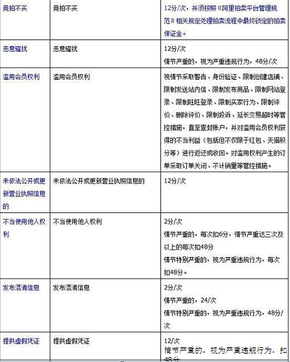
一般违规为发布禁售信息,主要包括滥发信息、发布未经准入商品、虚假交易、描述不符、违背承诺、竞拍不买、恶意骚扰、滥用会员权利、未依法公开或更新营业执照信息、不当使用他人权利、发布混淆信息、提供虚假凭证。




严重违规(B类扣分)为不当注册和发布违禁信息,包含假冒材质成分、盗用他人账户、泄露他人信息、骗取他人财物、扰乱市场秩序、不正当牟利、拖欠淘宝贷款。

严重违规(C类扣分)为出售假冒商品。

本文来源:卖家资讯
发布时间:2018-1-12 17:33
18896次阅读






